Rheumatoid arthritis
This Editorial Guide is used for Education Purposes Only. It is used in the Authoring Courses and Certifications. It is based on the January 2026 Editorial Guide.
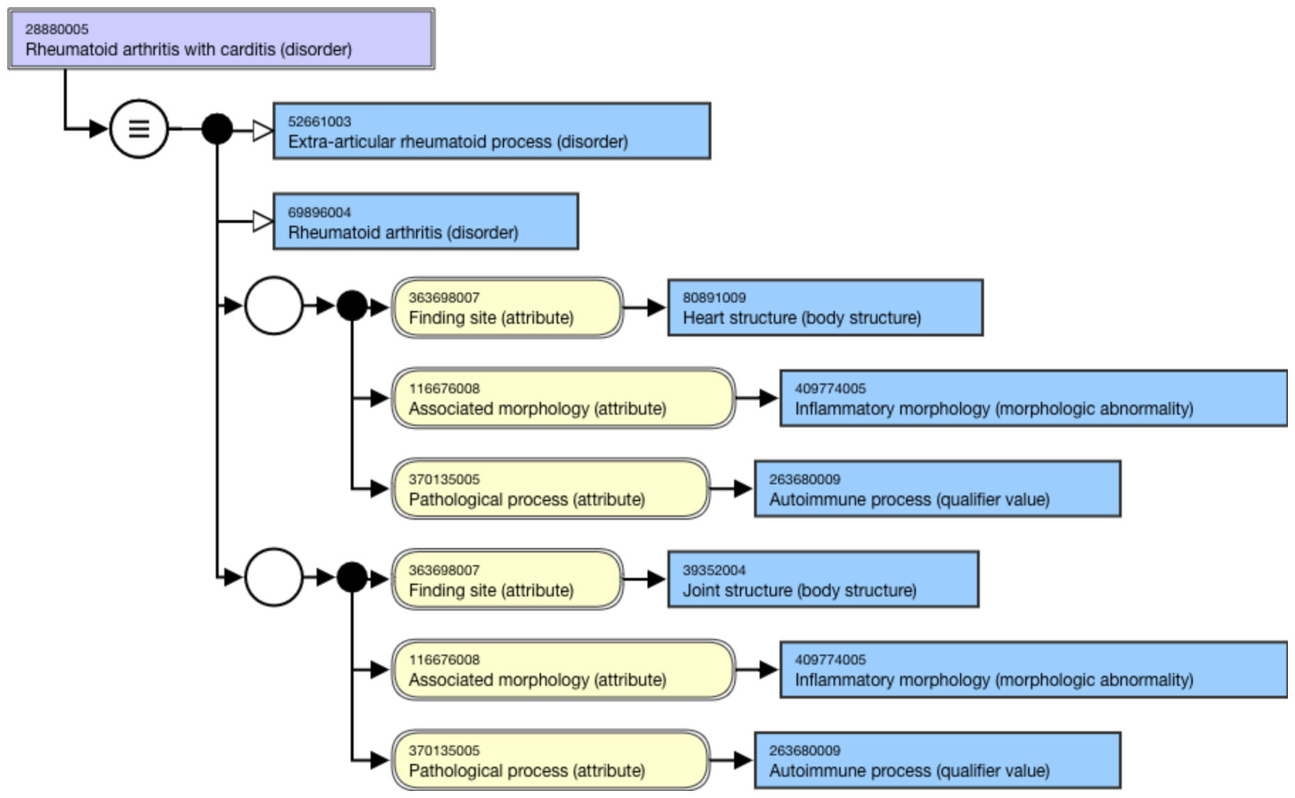
Rheumatoid arthritis (RA) is a multisystem, inflammatory, autoimmune disorder; the exact etiology is unknown. RA is a disease primarily of the joints and is clinically known as an 'arthritis' although extra-articular manifestations occur. Extra-articular features include nodules, carditis and pericarditis, vasculitis, lung disorders, and other manifestations.
69896004 |Rheumatoid arthritis (disorder)| remains a primitive concept in SNOMED CT and must be stated as a parent (IS A relationship) for all rheumatoid arthritis concepts.
For example,
201776007 |Rheumatoid arthritis of sacroiliac joint (disorder)|
Example of extra-articular rheumatoid manifestation,
28880005 |Rheumatoid arthritis with carditis (disorder)|
410795001 |Juvenile rheumatoid arthritis (disorder)| has been inactivated with an inactivation reason of Outdated with a target replacement of 410502007 |Juvenile idiopathic arthritis (disorder)|. Subtypes of Juvenile idiopathic arthritis (disorder) are now modeled to reflect the up-to-date classification of this disorder.
Last updated
