Endoscopy and endoscopic procedures
Endoscopy/Endoscopic procedure modeling
Inspection only via natural orifice = 1 role group with Inspection

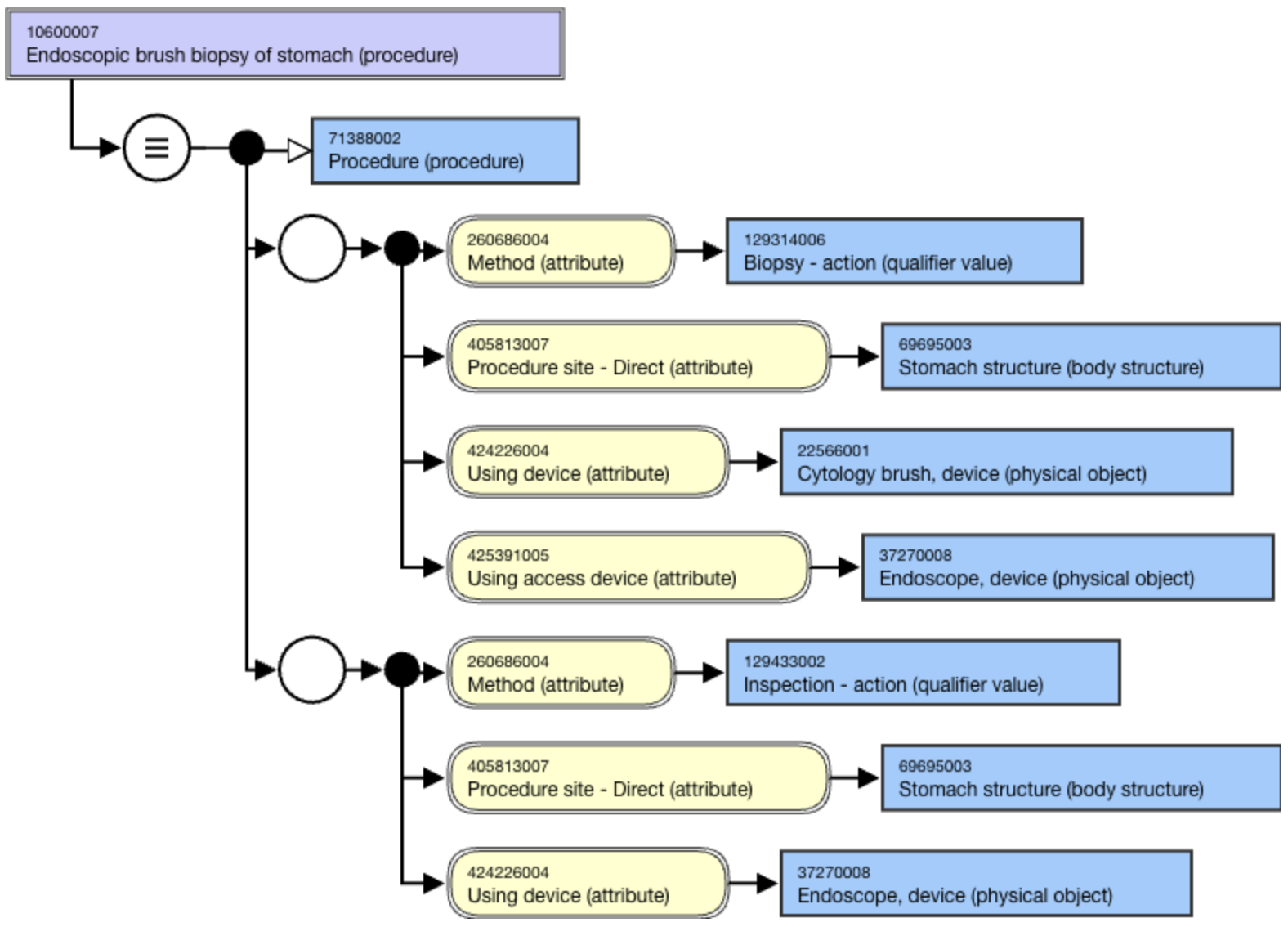
Inspection + action via natural orifice = 2 role groups of Inspection and Action

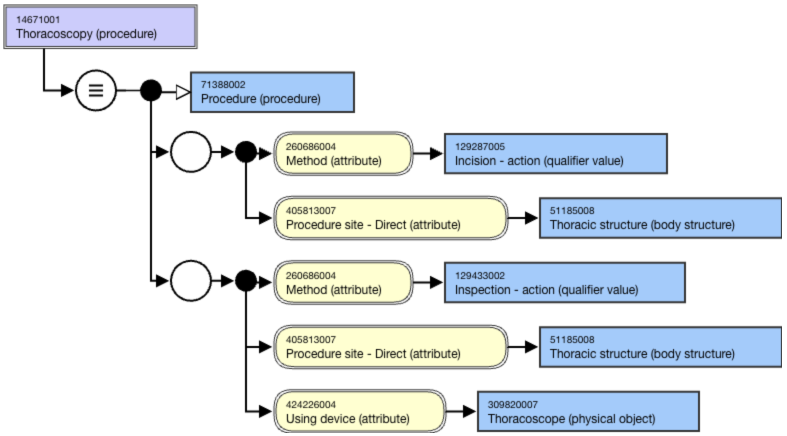
Inspection via skin incision = 2 role groups of Inspection and Incision

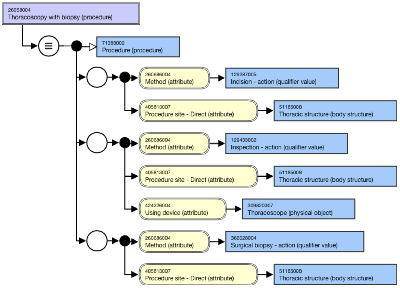
Inspection + action via skin incision = 3 role groups of Inspection and Incision and Action

Devices
Laparoscopy


Last updated
