Die Organisation hinter SNOMED CT
Dieser Abschnitt bietet einen Überblick über die folgenden Punkte:
SNOMED International
Mitglieder und National Release Centers (NRCs)
Foren von SNOMED International, beratende Organe (Advisory Groups) und Interessengruppen (Special Interest Groups)
Kooperationsplattform von SNOMED International
Weshalb ist das wichtig?
SNOMED International ist die gemeinnützige Organisation, die SNOMED CT besitzt und verwaltet sowie die Rechte an SNOMED CT und damit verbundenen Terminologiestandards besitzt.
Worum geht es?
SNOMED International, die Geschäftsbezeichnung der IHTSDO, umfasst je einen Vertreter pro Mitgliedsstaat. Weitere Informationen zur Verwendung der Bezeichnungen SNOMED International und SNOMED CT finden sich unter SNOMED International Adopts Trading Name of SNOMED International Media FAQ.
SNOMED International ist bestrebt, die Gesundheit der Menschheit durch Entwicklung und Einsatz geeigneter standardisierter medizinischer Terminologien – insbesondere SNOMED CT – zu verbessern. Dadurch soll eine sichere, präzise und effektive medizinische Datenkommunikation und damit verbundenen Gesundheitsinformation unterstützt werden. Der Schwerpunkt liegt hierbei auf der Einführung von semantisch akkuraten und interoperablen EHRs.
SNOMED International hat den Zweck, Akzeptanz und korrekte Verwendung seiner Terminologieprodukte in Gesundheitssystemen, -dienstleistungen und -produkten weltweit voranzutreiben, aufrechtzuerhalten, zu fördern und zu ermöglichen, sowie förderliche Massnahmen zu ergreifen, die dem Zweck des Vereins zum Nutzen der Mitglieder dienen.
Die Gremien und Foren von SNOMED International bilden die Grundlage für die kontinuierliche Pflege, Entwicklung und Verbreitung von SNOMED CT. Sie sind der organisatorische Rahmen für Informationsaustausch und Zusammenarbeit zwischen den verschiedenen Teilen der SNOMED Community.
Mitglieder der SNOMED International (IHTSDO)
SNOMED International (vormals: IHTSDO) hat zum Zeitpunkt der Erstellung dieses Dokuments 39 Mitgliedsstaaten. Eine aktuelle Liste der derzeitigen Mitglieder ist auf der Website von SNOMED International (http://snomed.org/members/) zu finden. Mitglieder können entweder eine Stelle einer staatlichen Behörde oder ein anderes Gremium sein, das von einer zuständigen Regierungsbehörde des Landes dazu ermächtigt wurde. SNOMED International heisst neue Mitglieder willkommen.
Auf der Grundlage ihres jeweiligen Volksvermögens zahlen die Mitglieder an SNOMED International einen Beitrag, der ihnen das Recht auf einen Sitz in der Generalversammlung einräumt. Für die Nutzung der internationalen Ausgabe von SNOMED CT innerhalb der Mitgliedsstaaten erhebt SNOMED International von den Partner-Lizenznehmern keine Gebühren. Kostenlos ist die Lizenzierung auch in den ärmsten Ländern und für bestimmte zugelassene öffentliche Nutzungen in anderen Ländern. In den übrigen Fällen fallen für die Nutzung von SNOMED CT in operativen Systemen zur Datenerfassung oder Datenverarbeitung geringe Kosten pro Einrichtung an. Jede Nutzung von SNOMED CT unterliegt der Annahme der Bedingungen in der Partner-Lizenzvereinbarung zu SNOMED CT (http://snomed.org/license) und der Bedingungen in Unterlizenzen, die von Partner-Lizenznehmern an Endnutzerorganisationen vergeben werden. In ihren Ländern können die Mitglieder auch zusätzliche Bedingungen für die Nutzung von SNOMED CT festlegen. Ein Mitglied kann beispielsweise von den Lizenznehmern verlangen, dass sie die nationale Erweiterung unterstützen und in ihre Implementierungen einbeziehen.
National Release Centers (NRCs)
Die Mitglieder ergreifen verschiedene Massnahmen im Zusammenhang mit ihrer Mitwirkung bei SNOMED International und ihrer Rolle bei der Verbreitung, Erweiterung und Unterstützung der Nutzung von SNOMED CT in ihrem Land. Die Organisation oder Stelle, die diese Rolle im jeweiligen Land koordiniert, wird als National Release Center (NRC) bezeichnet. NRCs stehen als Ansprechpartner für die Kommunikation mit SNOMED International und anderen Mitgliedern zur Verfügung. Innerhalb des jeweiligen Staates verwaltet ein NRC die Nutzung von SNOMED CT und kommuniziert mit einer Reihe von Interessenträgern, einschliesslich Partner-Lizenznehmern von SNOMED CT, Gesundheitseinrichtungen, und klinischen Anwendergruppen.
Leitung
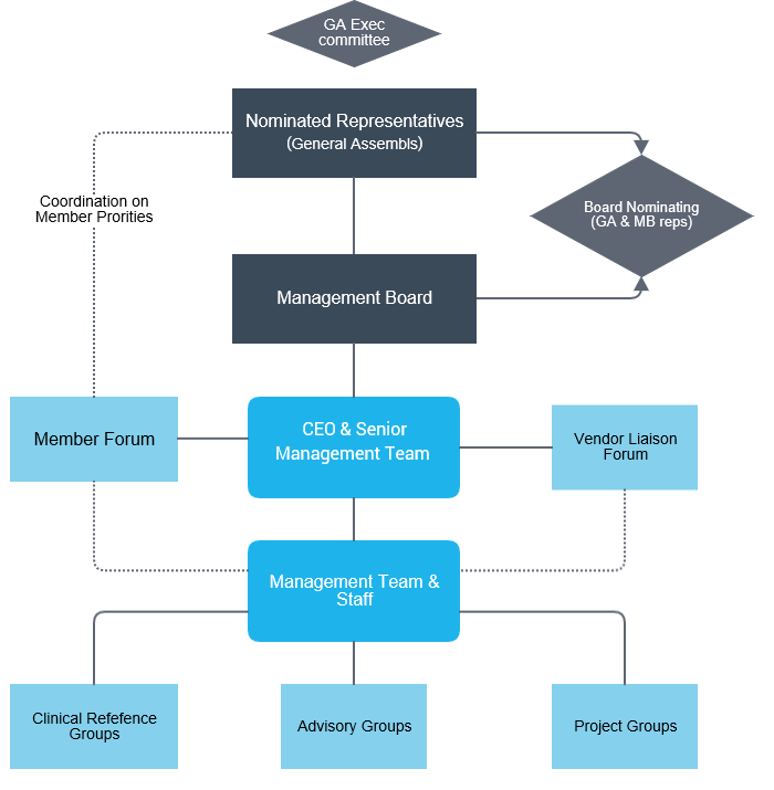
Die folgende Abbildung bietet einen Überblick über die leitenden und beratenden Organe von SNOMED International.

Generalversammlung (General Assembly)
Die Generalversammlung ist die höchste Instanz von SNOMED International und besteht aus je einem Vertreter pro Mitgliedsstaat. Die Mitglieder der Generalversammlung sind gemeinsam dafür verantwortlich, dass Zweck, Ziele und Grundsätze des Vereins verfolgt und die Interessen von SNOMED International gewahrt werden. Die Generalversammlung kann verbindliche Entscheidungen über alle Angelegenheiten im Zusammenhang mit der IHTSDO treffen, vorbehaltlich und in Übereinstimmung mit den Bestimmungen der Statuten, wie z.B. Budget, Arbeitsplan und strategische Ziele. Es wird empfohlen, aber nicht verlangt, dass die Mitglieder der Generalversammlung an allen Sitzungen teilnehmen. Sitzungen mit persönlicher Teilnahme finden in der Regel zweimal pro Jahr statt. Sie werden mit gelegentlichen Telefonkonferenzen und elektronischen Abstimmungen ergänzt.
Vorstand (Management Board)
Der Vorstand wird von der Generalversammlung ernannt. Die Mitglieder der Generalversammlung können Delegierte für den Vorstand nominieren. Der Vorstand leitet den Verein und trägt die Verantwortung für wichtige Geschäftsentscheidungen. Er hält mindestens drei persönliche Sitzungen pro Jahr ab. Zwischen diesen Sitzungen werden Telefonkonferenzen durchgeführt.
Der Vorstand ernennt auch den Hauptgeschäftsführer (Chief Executive Officer - CEO), der für das Tagesgeschäft des Vereins verantwortlich ist. Ein Managementteam, dessen Mitglieder jeweils für einen bestimmten Geschäftsbereich verantwortlich sind, unterstützt den CEO und leitet die Arbeit oder weitere Angestellte.
Beratende Organe
Mitgliederforum (Member Forum)
Jedes Mitglied ist berechtigt, einen Vertreter in das Mitgliederforum (Member Forum - MF) zu wählen. Das MF fungiert als beratendes Organ für den Vorstand und dient auch zur Optimierung der Zusammenarbeit und Koordination zwischen den Mitgliedsstaaten.
Das MF gibt den Mitgliedern die Möglichkeit, Diskussionen über spezielle, die Mitgliedschaft betreffende Fragen zu führen. Ausserdem erleichtert das MF Kontakt und Kommunikation zwischen Ländern mit ähnlichen Grundlagen, Bedürfnissen, Prioritäten usw. Es wird empfohlen, dass sich jedes Mitglied am MF beteiligt und dieses nutzt.
Das MF kann Fragen an den Vorstand richten und wird von diesem um ein spezifisches Feedback zu bestimmten Themen gebeten. Es ist ein Kanal für eine breite Kommunikation zu Konsultationen, die SNOMED International gegebenenfalls durchführt. Diese Konsultationen können spezifische Fragen im Zusammenhang mit dem Inhalt von SNOMED CT oder den Dokumenten, Produkten und Dienstleistungen von SNOMED International umfassen. Das MF ist auch ein wichtiger Akteur, wenn darüber entschieden wird, welche Arbeiten SNOMED International durchführen soll und welche Priorität diese Arbeiten haben sollen.
Anbieterforum (Vendor Forum)
Die Struktur und die Rolle des Anbieterforums (Vendor Forum - VF) werden derzeit im Rahmen der Anbieterstrategie der IHTSDO überarbeitet. Als Expertengruppe mit Mitgliedern aus verschiedenen Sektoren wird das VF Möglichkeiten für einen einfacheren Einsatz von SNOMED CT eruieren.
Beratungsgremien (Advisory Groups)
Jedes Beratungsgremium hat die Aufgabe, das/die jeweilige(n) Mitglied(er) des Managementteams in bestimmten Bereichen zu beraten, die in den Statuten aufgeführt sind, um das Wissen und die Ausrichtung der Organisation zu fördern. Zu Beginn jedes Jahres erstellt jedes Beratungsgremium einen Gruppenarbeitsplan, legt fest, ob Aufgaben- und Abschluss-Untergruppen erforderlich sind, skizziert den jeweiligen Ressourcenbedarf und legt einen Massnahmenkatalog fest, um den Fortschritt in Bezug auf den jeweiligen Gruppenarbeitsplan überprüfen zu können.
Mitglieder von Beratungsgremien werden im Rahmen von zwei verschiedenen Auswahlverfahren berufen. In den Statuten jedes Beratungsgremiums ist festgehalten, welches der beiden Verfahren oder ob eine Kombination beider Verfahren zur Anwendung kommt.
Nominierungen durch Mitglieder werden angewandt, wenn ein Forum zur engen Zusammenarbeit zwischen den Mitarbeitern von SNOMED International und den Mitgliedern geschaffen werden soll. Im Rahmen dieses Systems nominieren die Mitglieder Vertreter für die Mitwirkung in einem Beratungsgremium, so dass die Mitglieder des Beratungsgremiums ihre Mitgliedsstaaten vertreten.
Standard Nominierungen beruhen auf einem standardisierten, offenen, kompetenzbasierten Nominierungsverfahren. Die im Rahmen dieses Verfahrens ausgewählten Mitglieder des Beratungsgremiums können bei SNOMED International alle genehmigten Reisekosten einreichen, die ihnen im Zusammenhang mit der persönlichen Teilnahme an genehmigten Sitzungen des Beratungsgremiums erstattet werden (die Reiserichtlinien von SNOMED International enthalten weitere Informationen zu den genehmigten Ausgaben und Einreichungsmöglichkeiten).
Weitere Informationen zu den Beratungsgremien finden sich unter http://snomed.org/advisory.
Klinische Referenzgruppen (Clinical Reference Groups)
Klinische Referenzgruppen liefern klinischen Input zur Unterstützung der Weiterentwicklung von SNOMED CT. Diese Gruppen sind auf medizinische Fachgebiete ausgerichtet, wobei jedes Fachgebiet über seinen eigenen, auf der Kooperationsplattform Confluence basierten Bereich verfügt. Jeder dieser Bereiche unterstützt Diskussionen und Wissensaustausch. Der Zugang zu den klinischen Referenzgruppen erfolgt über ein zentrales Portal auf Confluence, das auf klinische Massnahmen ausgerichtet ist: http://snomed.org/crg.
Kooperationsplattform von SNOMED International – Confluence
Confluence ist ein Online-Forum, in dem die Beteiligten der Leitungs- und Beratungsgremien von SNOMED International kommunizieren und Informationen austauschen können. Confluence ermöglicht verschiedene Kommunikationsarten, einschliesslich schriftlicher Diskussionen, Ankündigungen von Sitzungen und das Teilen von Dokumenten.
Mitglieder, Partner und weitere Beteiligte erhalten Zugang zur Kooperationsplattform, um mehr über IHTSDO und SNOMED CT zu erfahren oder sich an einer Interessengruppe zu beteiligen. Weitere Informationen über Confluence ist unter https://spaces.snomed.org/ abrufbar.
Last updated
