Logisches Datenmodell von SNOMED CT (Logical Model)
Dieser Abschnitt bietet einen Überblick über die folgenden Punkte:
Komponenten des logischen Modells – Darstellung der zentralen Inhalte der Terminologie
Referenz Sets – Konfiguration und Ausbau von Terminologieinhalten
Weshalb ist das wichtig?
Das logische Modell von SNOMED CT ist die grundlegende Struktur von SNOMED CT und legt fest, wie die Komponenten im Rahmen einer Implementierung verwaltet werden können, um einer Vielzahl von primären und sekundären Anwendungen gerecht zu werden.
Worum geht es?
Das logische Modell von SNOMED CT definiert die Art und Weise, in der alle Typen von SNOMED CT Komponenten und Derivaten zueinander in Relation stehen und dargestellt werden. Die wichtigsten Typen von SNOMED CT Komponenten sind Konzepte, Beschreibungen und Relationen. Daher spezifiziert das logische Modell eine strukturierte Darstellung der Konzepte, die zur Darstellung medizinischer Bedeutungen verwendet werden, sowie der für den Bezug auf diese verwendeten Beschreibungen und der Relationen zwischen den Konzepten.

Konzepte
Jedes Konzept entspricht einer eindeutigen medizinischen Bedeutung, die über einen eindeutigen, numerischen und maschinenlesbaren SNOMED CT Code referenziert wird. Dieser Code bietet einen eindeutigen, unmissverständlichen Bezug zu jedem Konzept und hat keine vom Menschen interpretierbare Bedeutung.
Andere Komponententypen haben ebenfalls eindeutige IDs – die Konzept-ID hat jedoch eine spezifische Rolle als Code, der verwendet wird, um die Bedeutung in EHRs, Dokumenten, Mitteilungen und Daten darzustellen.
Beschreibungen
Jedem Konzept ist eine Reihe von Textbeschreibungen zugeordnet. Diese entsprechen der menschenlesbaren Form eines Konzepts. Es werden zwei Arten von Beschreibungen verwendet, um jedes Konzept abzubilden: Fully Specified Name (FSN) und Synonym.
Der FSN ist eine eindeutige, unmissverständliche Beschreibung der Bedeutung eines Konzepts. Der FSN dient nicht dazu, in EHRs angezeigt zu werden, sondern wird stattdessen verwendet, um die unterschiedliche Bedeutung der einzelnen Konzepte zu verdeutlichen. Dies ist dann besonders hilfreich, wenn verschiedene Konzepte mit demselben häufig verwendeten Wort oder Ausdruck bezeichnet werden. Jedes Konzept kann in jeder Sprache bzw. in jedem Sprachvarietät nur einen FSN haben.
Synonyme stellen weitere Fachtermini dar, die auf ein Konzept verweisen, so dass es angezeigt oder ausgewählt werden kann. Ein Konzept kann mehrere Synonyme aufweisen. Damit können die Anwender von SNOMED CT diejenigen Fachtermini verwenden, denen sie für die Benennung einer bestimmten medizinischen Bedeutung den Vorzug geben. Konzepte können mehrere Synonyme haben, die jedoch nicht unbedingt eindeutig sind. So können zwei Konzepte den gleichen Synonymterm haben. Die Interpretation eines Synonymterms hängt daher von der Konzept-ID ab.
Jedes Konzept hat ein Synonym, das in einer bestimmten Sprache, einer bestimmten Sprachvarietät oder Anwendungskontext als |preferred| gekennzeichnet ist. Dieses Synonym wird als "bevorzugter Fachterminus" (preferred term) bezeichnet und ist ein Wort oder ein Ausdruck, das/der von medizinischen Fachpersonal üblicherweise verwendet wird, um dieses Konzept zu benennen. In jeder Sprache, jeder Sprachvarietät oder Anwendungskontext kann lediglich ein Synonym als |preferred| gekennzeichnet werden. Beliebig viele andere Synonyme, die in einer Sprache, einer Sprachvarietät oder einem Anwendungskontext gültig sind, können als |acceptable| gekennzeichnet werdencon.

Relationen (relationships)
Eine Relation stellt eine sinnhafte Verbindung zwischen zwei Konzepten dar. Relationen werden verwendet, um die Bedeutung eines Konzepts logisch so zu definieren, dass es von einem Computer verarbeitet werden kann. Ein drittes Konzept, ein sogenannter Relationstyp (oder Attribut), wird verwendet, um die Bedeutung der Verbindung zwischen dem Ausgangs- und dem Zielkonzept darzustellen. Innerhalb von SNOMED CT sind verschiedene Arten von Relationen verfügbar.

Subtyp-Relationen
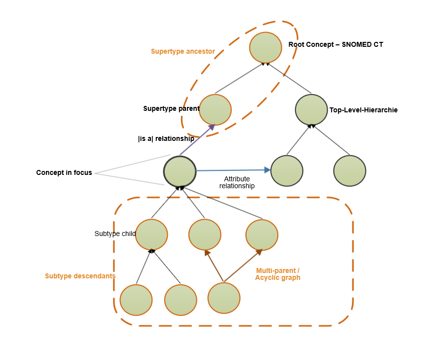
Subtyp-Relationen sind der am meiste verwendete Relationstyp. Subtyp-Relationen verwenden den Relationstyp |is-a| und werden daher auch als |is-a|-Relationen bezeichnet. Alle aktiven SNOMED CT Konzepte sind die Quelle von mindestens einer |is-a|-Relation, ausgenommen das Stammkonzept (root concept) |SNOMED CT Concept|, welches das allgemeinste Konzept ist. Eine |is-a|-Relation besagt, dass das Ausgangskonzept ein Subtyp (Subkonzept) des Zielkonzepts ist. SNOMED CT Relationen sind richtungsabhängig. Die in umgekehrter Richtung gelesene |is-a|-Relation besagt, dass das Zielkonzept ein Supertyp des Ausgangskonzepts ist.

Die |is-a|-Relationen bilden die Hierarchien von SNOMED CT. Sie werden daher auch als hierarchische Relationen bezeichnet. Das Ausgangskonzept der |is-a|-Relation hat eine spezifischere Bedeutung als das Zielkonzept. Dies bedeutet, dass der Detaillierungsgrad der Konzepte mit der Tiefe der Hierarchien zunimmt.
Sind zwei Konzepte direkt innerhalb einer einzigen |is-a|-Relation verbunden, gilt das Ausgangskonzept als "Kind-Konzept" (child concept) des Zielkonzepts. Das Zielkonzept wird als „Eltern-Konzept“ (parent concept) bezeichnet. Jedes Konzept, das die Quelle einer Folge von einer oder mehreren |is-a|-Relationen ist, die zu einem bestimmten Zielkonzept führen, ist ein "Nachkomme" (descendant) dieses Konzepts. Ebenso ist jedes Konzept, welches das Ziel einer Folge von einer oder mehreren |is-a|-Relationen ist, die zu einem bestimmten Ausgangskonzept führen, ein "Vorfahr" (ancestor) dieses Konzepts. Ausserdem heisst es, dass das Ausgangskonzept einer |is-a|-Relation vom Zielkonzept subsumiert wird und dass das Zielkonzept einer |is-a|-Relation das Ausgangskonzept subsumiert.
Jedes Konzept kann |is-a|-Relationen zu mehreren anderen Konzepten haben (d. h. ein Konzept kann mehrere Eltern-Konzepte haben). Daher ist die SNOMED CT Hierarchie kein einfacher Baum, sondern hat eine Struktur, die als Polyhierarchie bezeichnet wird.

Attributrelationen (attribute relationship)
Eine Attributrelation oder attributive Relation trägt zur Definition des Ausgangskonzepts bei, indem sie es mit dem Wert eines definierenden Merkmals verknüpft. Das Merkmal (Attribut) wird durch den Relationstyp bestimmt, und der Wert wird vom Ziel der Relation vorgelegt.
Das folgende Beispiel zeigt die definierenden Relationen des Konzepts |abscess of heart|. Die Attributrelationen |associated morphology| und |finding site| werden verwendet, um das Ausgangskonzept |abscess of heart| den Zielkonzepten |abscess| und |heart structure| zuzuordnen.

Im Gegensatz zu |is-a|-Relation, die zur hierarchischen Einordnung aller Konzepte verwendet werden, ist die Anwendbarkeit jeder Art von Attributrelation auf eine definierte Domäne und einen definierten Bereich beschränkt. Der Definitionsbereich (domain) eines Relationstyps bezieht sich auf alle Konzepte, die als Ausgangskonzepte für diese Art von Attributrelation in Frage kommen. Der Wertebereich (range) bezieht sich auf die Konzepte, die als Ziele (value) für diese Attribute dienen können. Die Definitions- und Wertebereichsspezifikation gewährleistet konsistente Axiome, aus denen zusätzliche semantische Relationen abgeleitet werden können, die dazu beitragen, eine zuverlässige, semantische Abfrage von zusammengesetzten Bedeutungen zu ermöglichen.
Das erste untenstehende Beispiel verstösst gegen die Beschränkung des Definitionsbereichs |causative agent|, da Nachkommen von |body structure| nicht im Definitionsbereich |causative agent| enthalten sind. Das zweite Beispiel in Abbildung 9 ist in Bezug auf die Beschränkung des Definitionsbereichs |causative agent| korrekt, da |disorder| im Definitionsbereich von |causative agent| enthalten ist. Jedoch verstösst dieses Beispiel gegen die Wertebereichseinschränkung |causative agent|, da Nachkommen des Konzepts "morphologische Anomalie" nicht im Wertebereich des Relationstyps |causative agent| enthalten sind.

Vollständig definierte und primitive Konzepte
In SNOMED CT ist jedes Konzept entweder als "vollständig definiert" (fully defined) oder als "primitiv" (primitive) gekennzeichnet.
Ein Konzept ist dann vollständig definiert, wenn seine definierenden Merkmale ausreichen, um seine Bedeutung von anderen ähnlichen Konzepten zu unterscheiden. Dazu ein Beispiel: Das Konzept |acute disease| ist durch seine zwei Relationen vollständig definiert. Die erste Relation ergänzt das Konzept mit dem Ausdruck |is-a||disease|, und die zweite Relation ist |clinical course||sudden onset AND/OR short duration|. Die Feststellung, dass dieses Konzept vollständig definiert ist, bedeutet, dass jedes Konzept mit |is-a||disease| und |clinical course||sudden onset AND/OR short duration| ein Subtyp dieses Konzepts (oder das Konzept selbst) ist.
Ein Konzept ist primitiv (unvollständig definiert), wenn seine definierenden Merkmale nicht ausreichen, um seine Bedeutung eindeutig von anderen ähnlichen Konzepten zu unterscheiden. Dazu ebenfalls ein Beispiel: Die grundlegenden Konzepte |disease| und |drug action| haben die gleichen definierenden Merkmale, nämlich eine Relation vom Typ |is-a| zum Konzept |clinical finding|. Dies gilt trotz der Tatsache, dass beide Konzepte |disease| und |drug action| unterschiedlichen klinischen Bedeutungen entsprechen.
Referenz Sets
Referenz Sets (Refsets) sind eine Standardmethode, um zusätzliche, nichtdefinierende Informationen über eine Gruppe von Komponenten darzustellen. Referenz Sets sind wichtig, da sie in SNOMED CT fähigen Anwendungen verwendet werden können, um Funktionalitäten einzuschränken, zu konfigurieren und zu erweitern, mit dem Ziel, die Anforderungen für verschiedene Anwendungsszenarien zu erfüllen. Nachstehend einige Beispiele für die vielfältigen Einsatzmöglichkeiten von Referenz Sets:
Sprach- und Sprachvarietätspräferenzen für die Verwendung bestimmter Fachtermini zur Beschreibung eines Konzepts. Sprach-Referenz-Sets ermöglichen die Konfiguration von bevorzugten und akzeptierten Beschreibungen für eine natürliche Sprache, einer Sprachvarietät oder einen Anwendungskontext.
Teilmengen von Komponenten, die in der Wertemenge enthalten oder davon ausgeschlossen sind und in einem bestimmten Land, einer bestimmten Organisation, einem bestimmten Fachgebiet oder einem bestimmten Kontext verwendet werden können.
Wertemengen von Konzepten , die den zulässigen Inhalt eines auszufüllenden Feldes enthalten und mit den Anforderungen der Standardnachricht oder der Kommunikationsschnittstelle einhergehen.
Häufig verwendete Beschreibungen oder Konzepte , die für Suchanfragen in einem bestimmten Land, einer bestimmten Organisation, einem bestimmten Fachgebiet oder einem bestimmten Kontext können priorisiert werden.
Strukturierung und Anordnung von Listen und Hierarchien zur Darstellung von Konzepten in benutzerfreundlich strukturierten Listen oder Baumansicht-Steuerelementen zur Unterstützung der Eingabe bestimmter Datenelemente.
Die von Referenz Sets unterstützten****Abbildungen **(**Maps) zu oder von anderen Terminologiesystemen umfassen einfache 1:1-Abbildungen, sowie komplexere Abbildungen, die lesbare Empfehlungen oder maschinell zu verarbeitende Regeln zur Beseitigung von Unklarheiten erfordern.
Last updated
