Logical Model
A SNOMED CT Compositional Grammar expression begins with an optional definition status, contains one or more focus concepts (represented by a concept identifier) and optionally has a refinement. Each refinement may contain grouped or ungrouped attributes (or both). An attribute consists of the attribute name (represented by a concept identifier) together with the value of the attribute. The attribute value is either an expression or a concrete value (i.e. string, integer, decimal or boolean). Figure 2 below illustrates the overall structure of a compositional grammar expression using an abstract representation. Please note that no specific semantics should be attributed to each arrow in this abstract diagram.

Figure 3 below shows an example of an expression with the main components marked. These components will be explained further in the subsequent sections of this document.

Details
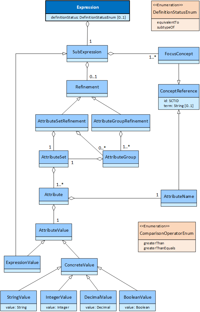
Figure 4 below provides a more formal representation of the logical model of SNOMED CT Compositional Grammar using a UML class diagram.

...
Last updated
