Appendix D: Analysis of the HL7 Patient Care Domain Analysis Model
This domain analysis model for allergy records was developed by the HL7 Patient Care Work Group and has been used to inform the allergy/intolerance modeling in the C-CDA® and FHIR® specifications.
http://www.hl7.org/implement/standards/product_brief.cfm?product_id=308
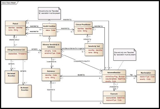
Patient Care Domain Analysis Model

Selected attribute definitions
Adverse reaction
severity
Coded
Assessment of the severity of the reaction
didNotOccurFlag
Boolean
Indicates a reaction did not occur at contact with substance
OccurrenceDate
DateTime
Time stamp for manifestation of the reaction
Health condition
status
Coded
Current status of the concern
Adverse sensitivity to substance
criticality
Coded
Clinical judgement regarding potential seriousness of a future reaction.
sensitivityType
Coded
Allergy; intolerance
createdDate
Date Time
Date time the entry was created
Substance
identifier
Coded
Coded reference to the substance involved in the reaction
name
String
Name of the substance
Exposure
exposureDate
Date Time
Date time when the exposure occurred; may be approximated
exposureType
Coded
How the exposure occurred, eg vaccination, prescription, administration, accidental
Manifestation
severity
Coded
Severity of the manifestation of the reaction
reactionType
Coded
Clinical finding characterizing the reaction, eg code for rash or hives
Sensitivity test
identifier
Identifier
Identifier pointing to results of the sensitivity test
name
String
Name of the test
Last updated
